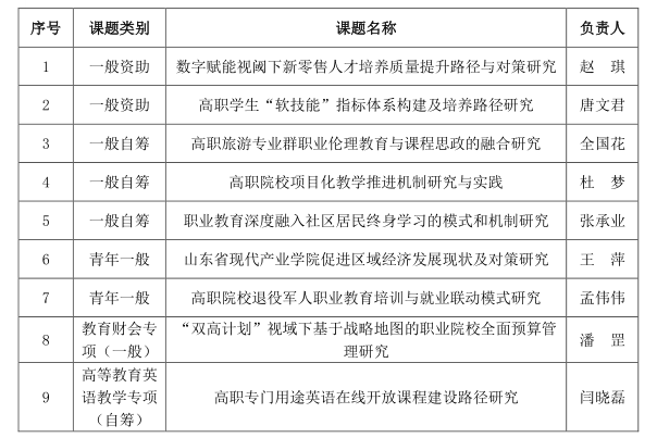
本网讯(科研发展处 王萍)近日,山东省教育科学规划领导小组办公室公布了山东省教育科学“十四五”规划2021年度课题立项名单,学院9项课题获得立项。

前期,学院已获得5项“2021年度山东省教育教学研究课题”立项,表明学院在山东省教育教学研究方面的水平进一步提升,服务山东省职教高地建设和教育教学改革的能力进一步彰显。科研发展处将按照《山东省教育科学规划课题管理办法》的有关规定,切实加强课题的过程管理,及时组织课题开题,合理安排研究进度,确保按时高质量完成研究任务。
(通讯员:魏有广 审稿:孙诗靓 责任编辑:周晓莉 来稿日期:12月6日)

