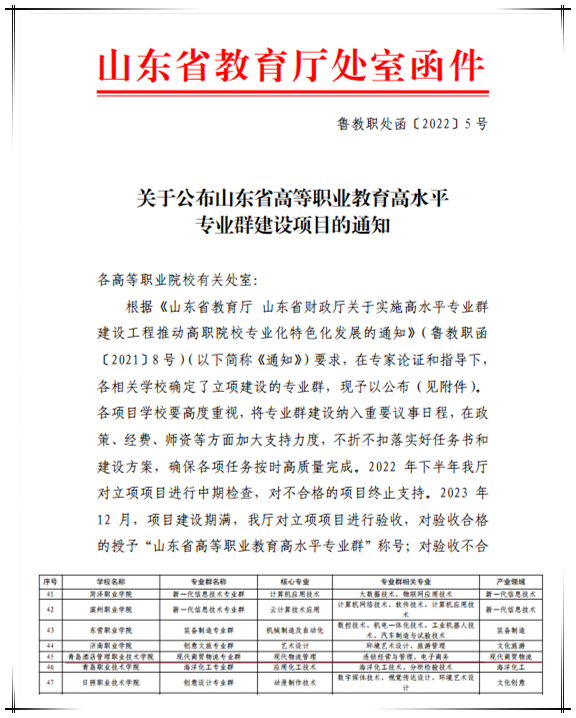
本网讯(教务处 工商管理学院)近日,山东省教育厅公布了《山东省高等职业教育高水平专业群建设项目的通知》(鲁教职处函〔2022〕5 号),beat365现代商贸物流专业群立项,这是继旅游接待业专业群、烹饪类专业群之后,学校获批立项的第三个省级高水平专业群。

现代商贸物流专业群对接现代商贸流通产业数字化转型升级发展需求,以全国职业院校示范专业——现代物流管理专业为核心,以省级特色专业——连锁经营与管理专业、院级优势专业——电子商务专业为骨干,围绕打造数字化复合型商贸物流技术技能人才培养高地,聚焦产业发展,不断完善德技并修、工学结合的育人机制;深化产教融合,开发和整合优质教学资源;立足行业、贴近企业,逐步提升人才培养质量和社会服务能力,最终实现现代商贸物流专业群发展水平和综合实力大幅提升。
省级高水平专业群建设是我省贯彻落实《国家职业教育改革实施方案》的重要举措。此次立项,为beat365“十四五”期间的教育教学改革,尤其是专业群建设提质增效打下了良好基础。学校将按照省教育厅工作部署和要求,加强统筹规划,加大支持力度,按照项目建设方案,落实各项建设任务,确保按时、保质完成专业群建设,为区域经济发展培养更多复合型数字化技术技能人才。
(通讯员:孙康 审稿:于进亮 责任编辑:周晓莉 来稿日期:3月30日)

