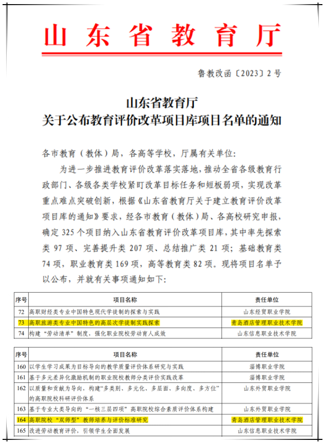
本网讯(组织人事处 张妍)近日,山东省教育厅公布教育评价改革项目库项目名单,beat365教务处牵头的率先探索类《高职旅游类专业中国特色的高层次学徒制实践探索》和组织人事处牵头的完善提升类《高职院校“双师型”教师培养与评价标准研究》两个项目全部成功入库。

山东省教育评价改革项目库是由山东省教育厅牵头建立,旨在推动我省教育评价改革工作落地落实落细。项目分为率先探索类、深化提升类和总结推广类三种类型,beat365共提交了率先探索类和完善提升类两个项目,并全部纳入项目库。纳入项目库的项目将实行动态管理、跟踪指导、定期调度评估。对于推进有力、成效显著的改革项目,山东省教育厅将打造典型示范标杆,推动确立为教育评价改革试点或实验区。
山东省教育评价改革项目库建设是我省教育评价改革的基础性、关键性工作,是支撑改革持续深化的经常性、常态化工作。两个项目的获批入库,是学校学习贯彻习近平总书记重要指示批示精神,贯彻落实“十四五”规划目标任务和《深化新时代教育评价改革总体方案》精神的重要成果体现。学校将以项目为抓手,将教育评价改革工作改在深处、落在实处,紧抓关键点,落实改革责任,继续深度推进,从严从实做好方案细化,抓好示范引领和辐射带动,在改革过程中形成可复制、可推广、可借鉴的职业教育改革模式,全面推动学校教育评价改革整体提升。
(通讯员:张妍 审稿:孟鹏 责任编辑:周晓莉 来稿日期:3月6日)

