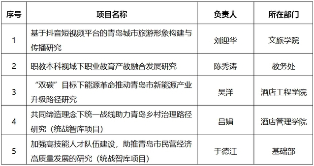
本网讯(科研发展处)近日,青岛市哲学社会科学规划管理办公室公布了2023年度青岛市社会科学规划研究项目立项名单。学校共有5项课题立项,其中2项为统一战线智库课题。

近年来,学校紧紧围绕“双高计划”建设目标要求,持续强化内涵建设,不断夯实科研工作基础,努力提升科研创新能力,以争创高水平科研课题立项为抓手,鼓励学校教师发挥专业特长,积极参与各级各类课题申报。下一步,科研发展处将按照青岛市社科规划课题管理办法的有关要求开展工作,确保按时高质量完成课题研究目标。
(通讯员:魏有广 审稿:孙诗靓 责任编辑:周晓莉 来稿日期:10月12日)

